Human Technology Interaction

DS4101 | Monsoon 2025

Home Lectures Readings Labs Project Info

Monsoon 2024


Assessing the Impact of Short Videos on Memory Retention

Noyonica Chatterjee, Shivam Kumar, Surabhi Tannu, Tejasvi Birdh

CODE PDF
[click on the image to enlarge]

The rapid context switching in short-form videos, prevalent on platforms like YouTube Shorts, TikTok, and Instagram Reels, may impair memory retention. Previous studies indicate that digital media use correlates with lower memory retention, particularly among youth. However, these studies are often based on static tests and fail to incorporate real-time physiological data. This study seeks to address this gap by investigating how consuming such videos affects both immediate and long-term memory retention, utilizing a combination of memory tests, eye-tracking data, pupil dilation, blink count, and facial expressions analyzed through machine learning techniques. A physiological dataset comprising 30 individuals, exposed to 8-minute short-video stimuli, is being collected. Participants are subsequently tested with three working memory assessments: Operation Span, Reading Span, and Counting Span. Data collection employs computer vision techniques, including Haar cascades, a pre-trained facial landmark predictor, and the Py-Feat toolbox, chosen for their ease of implementation and high accuracy. Preprocessing steps, such as normalization, data cleaning, and matching sampling frequencies, are applied to enhance data quality. Using the Random Forest Regressor, an accuracy of 60% was achieved, while Recurrent Neural Networks (RNNs) slightly outperformed with an accuracy of 65%, demonstrating their effectiveness in capturing temporal dependencies within the data. The findings have the potential to influence educational strategies, content creation, and media consumption habits, ultimately contributing to improved cognitive well-being.


Behavioral and Cognitive Data: Insights for User-Centric Web Design

Anushka Desai, Devesh Shah, Shaurya Sighadia

CODE PDF
[click on the image to enlarge]

Problem Statement: Static website designs often fail to address the distinct needs of technical and non-technical users, leading to reduced engagement and conversion rates. Existing studies focus on cursor tracking and eye-tracking data separately but lack integration for dynamic user segmentation. Our project addresses this gap by leveraging innovative techniques to classify users in real time and personalize content delivery, ensuring an inclusive and engaging user experience

Methodology: Data was collected from 20 participants (10 technical, 10 non-technical) through an eye-tracking apparatus and interaction logs while navigating a test SaaS website. Pre-processing involved noise reduction and normalization of gaze paths and cursor movements. Clustering algorithms, including K-Means and Hierarchical Clustering, were employed for user segmentation based on cognitive load and interaction metrics. These methods were chosen for their ability to handle diverse datasets and provide interpretable clusters.

Results and Significance: Not available currently. Will look something like - Our approach achieved a segmentation accuracy of 85%, with balanced accuracy and F-1 scores of 0.82 and 0.79, respectively. Heatmaps revealed distinct attention patterns, validating the effectiveness of adaptive user segmentation. This demonstrates the potential for real-time content personalization to enhance user engagement, satisfaction, and inclusivity. By bridging the gap between technical and non-technical users, our findings pave the way for more intelligent web design practices.


Cognicue: Effective Prompting Strategies

Aditya Tyagi, Alli Ajagbe, Khushi Goel

CODE PDF
[click on the image to enlarge]

Problem Statement: Interacting with Large Language Models (LLMs) during coding tasks increases cognitive load as task complexity grows. This study aims to optimise LLM interactions by identifying strategies to reduce cognitive overload, enhancing productivity and usability. Prior studies primarily focused on coding accuracy or outputs, overlooking user experience and cognitive demands. This project introduces a novel perspective by analysing physiological and behavioural indicators to propose effective prompting strategies.

Methodology: The project involves 25–30 participants with diverse coding proficiencies. Data is collected from subjects while they perform tasks of varying complexities using GPT-3.5 in a Python-based environment. Physiological data (pupil dilation, fixations, saccades, HRV) and behavioural data (keyboard/mouse tracking, prompt characteristics) are recorded. Preprocessing includes dimensionality reduction (PCA) and feature scaling.

Results and Significance: Performance metrics, including accuracy, balanced accuracy, and F1 score, evaluate the Random Forest model's effectiveness in predicting cognitive load. Clustering results, assessed via silhouette scores, reveal patterns in strategies associated with lower cognitive load. These findings demonstrate how tailored strategies can optimise LLM interactions, reduce cognitive overload, and enhance user experience during complex coding tasks, bridging technical performance with user-centric insights.


Cognitive Load Detection and Stress Reduction using Game Notifications

Tanisha Saraf, Udhav Shankar, Vikas Kumar

CODE PDF
[click on the image to enlarge]

This study investigates the effectiveness of stress-reducing games compared to social media content in alleviating cognitive load and improving focus among college students during study sessions. Cognitive overload is a common challenge that students face, often leading to decreased productivity and increased stress. This project utilizes a within-subjects experimental design where participants engage in a cognitive task interspersed with breaks.

During these breaks, participants receive notiϐications prompting them to either play stress-reducing games or view social media content. The study aims to compare the effectiveness of these two interventions in reducing cognitive load and improving focus.


Coming to Terms with Terms & Conditions

Prachi Parakh, Saumya Choudhary, Shreevardhan Shah

CODE PDF
[click on the image to enlarge]

Problem Statement: In the digital age, many users neglect or misunderstand Terms and Conditions (T&Cs) due to their complex and lengthy design, as well as dark UI patterns. This lack of comprehension can lead to uninformed decisions, privacy risks, and decreased trust in platforms. While previous studies have explored various visual strategies to improve user engagement with T&Cs, there is limited understanding of how different design layouts affect cognitive load, time spent on the page, and retention of critical information. This experiment aims to address these gaps by testing multiple T&C visual designs and evaluating their impact on user comprehension and decision-making.

Methodology: This experiment will involve 250 participants, divided into five groups (10 users per group) across five trials representing different sectors: Education, Government, E-commerce, Social Media, and Large Language Models (LLMs). Participants will interact with one of five T&C designs: the traditional design (control) or one of four variations (Icons, FAQ/QnA, Swimlane, and Summary).

Results and Significance: The experiment will evaluate how each T&C design affects engagement (time spent), cognitive load, and retention of information. By testing multiple visual layouts, the study will identify which design reduces cognitive load and improves user comprehension. These findings will contribute to the development of simplified, user-friendly T&C designs and may influence future UI guidelines and policy recommendations, aiming to increase transparency and user trust in digital platforms.


Digital Pulse: Detecting Problematic Internet Use

Ankit Kumar, Mangesh Singh, Siddharth Sahu

CODE PDF
[click on the image to enlarge]

Problematic internet use (PIU) among children and adolescents is a growing concern, often linked to mental health issues like anxiety and depression. Traditional assessment methods for PIU rely on professional evaluations, which pose accessibility and cultural barriers. This project leverages physical activity and fitness data as accessible proxies to predict PIU, addressing these limitations. By analyzing changes in physical habits, such as reduced activity and irregular diets, we aim to develop a cost-effective predictive model for early detection of PIU. This approach enables timely interventions to promote healthier digital habits, contributing to the mental and physical well-being of children.

Methodology: Baseline Models - A set of baseline models, such as Logistic Regression and Decision Trees, were implemented to establish a performance benchmark. Advanced Predictive Models - Gradient Boosting Machines (GBMs), such as XGBoost and LightGBM, were employed for their robustness in handling missing data and capturing complex relationships. Neural networks were also explored to capture non-linear patterns in accelerometer time-series data.

Model Performance Evaluation: To assess the predictive accuracy of our models, we utilized MLFlow to track and compare the performance of three machine learning algorithms: XGBoost, Random Forest, and LightGBM. Each model was evaluated based on its accuracy score, with a focus on identifying the optimal algorithm for predicting the Severity Impairment Index (SII). The accuracy of the models was visually represented using a parallel coordinate plot (shown above), highlighting the performance trends of each algorithm. The evaluation revealed that XGBoost outperformed the other algorithms, achieving the highest accuracy of 88.22%. Random Forest exhibited moderate accuracy at 85%, while LightGBM lagged slightly with an accuracy of 66.04%.


Effects of Short-Form Digital Content on Memory Recall and Physiological Responses

Aman Sa, Anshika Srivastava, Rishi Laddha

CODE PDF
[click on the image to enlarge]

This study explores the immediate impact of short-form digital content (SFC), such as Instagram reels, on memory recall and physiological responses. Departing from prior research that emphasizes long-form media effects, we focus on the acute cognitive and autonomic changes induced by brief SFC exposure. Participants will complete two memory tests—a 14-word recall and a 10-digit sequence recall—administered before and after viewing SFC. During the SFC exposure, facial recordings will be captured for Action Unit (AU) analysis, and Heart Rate Variability (HRV) data will be collected to assess autonomic nervous system activity. Standard algorithms for data preprocessing are utilized due to their reliability in detecting subtle physiological changes. Performance metrics, including recall accuracy, balanced accuracy, and F1 scores, will be used to evaluate the effects on memory and physiological responses. The anticipated outcomes aim to underscore the cognitive and physiological implications of SFC consumption, highlighting the significance of understanding digital media's impact on cognitive health.


Enhancing Productivity via Digital Intervention

Aryaman Khandelwal, Rishi Vijaywargiya, Sanidhya Singh

CODE PDF
[click on the image to enlarge]

Problem Statement: Traditional productivity measurement methods often rely on subjective evaluations, leading to bias and inefficiency. Current systems lack real-time adaptability and multi-dimensional metrics for engagement, retention, and task efficiency. Prior studies like “Timecourse of Recovery from Task Interruption” linked cognitive recovery to memory retrieval processes, while “Measuring the Engagement Level of TV Viewers” classified viewer engagement using facial and head features. “Preparing to Resume an Interrupted Task” demonstrated how goal encoding during interruptions improves task resumption. However, these studies lack real-time, adaptive solutions for productivity assessment, which our project aims to address.

Methodology of the Solution: Our approach integrates multi-modal data from webcams, secondary cameras, and optional wearables. Features such as facial expressions, gaze tracking, and posture are processed using algorithms for synchronization, cleaning, segmentation, and normalization. Deterministic models estimate engagement, retention, and task output efficiency, which are consolidated into a productivity score using multi-objective optimization.

Results and Significance: The system will be evaluated using metrics like MAE, RMSE, Accuracy, and F1-Score to ensure reliability and robustness. This adaptive system provides actionable insights into user productivity, enabling interventions that enhance task performance and cognitive engagement in real time.


Evaluating the Influence of Music on Workplace Productivity using Multi-modal Sensory Information

Nikita Thomas, Suhani Jain, Vedika Agarwal

CODE PDF
[click on the image to enlarge]

The impact of music on workplace productivity has been widely studied, yet much of the existing research relies on subjective self-reports and fails to rigorously analyze the physiological and emotional responses that drive task performance. Previous studies have examined the effects of music on memory, reaction time, and mood, but they do not explore how different music genres influence productivity across a range of tasks, nor do they integrate multimodal data to uncover the underlying mechanisms. This study aims to fill this gap by analyzing physiological data (PPG pulse), facial expressions (emotion data via AU analysis), and task performance metrics.

We collected data from 15-20 participants, each performing typing, memory, and math tasks while listening to various genres. Physiological data was captured through PPG sensors, and emotional responses were extracted using facial expression recognition. Participants also provided subjective feedback on their music preferences and perceived productivity. We employed decision trees and LSTM algorithms for identifying key features influencing productivity.

F1 score was valuable in assessing class-wise precision, as the output was a productivity rating on a scale of 1-5. Preliminary results indicate that music genre significantly influences task performance, with physiological and emotional responses playing key roles in shaping productivity. These insights offer valuable, data-driven recommendations for optimizing work environments and tailoring music choices to individual preferences.


Identifying Emotionally Salient Regions from Audio-visual Stimuli

Avishi Rajgarhia, Shubham Jain, Yash Srivastava

CODE PDF
[click on the image to enlarge]

The project explores saliency-based emotion recognition using multimodal analysis with the DEAP dataset. The primary aim is to develop a model that identifies the most salient parts of a video where viewers focus and experience emotional shifts, offering insights for creating impactful director's cuts. By analyzing only the key video segments essential for emotion classification, the approach minimizes data processing requirements without sacrificing accuracy. Leveraging the DEAP dataset, which includes synchronized visual, EEG, and physiological recordings of emotional responses to stimuli, the study employs a multimodal strategy to capture nuanced emotional reactions. This approach highlights how viewers’ attention and emotional states evolve, providing actionable insights into audience engagement. By focusing on critical regions, the model enhances computational efficiency while maintaining robust predictive power. Potential applications extend to film editing, advertising, and other creative industries, where understanding viewer attention and emotional dynamics is vital. The ultimate goal is to deliver a saliency model that accurately identifies pivotal moments in video content, empowering creators to make more informed editorial decisions.


Impact of Indoor Environmental Factors on Sleep Quality

Malhaar Arora, Suhani Shrivastava

CODE PDF
[click on the image to enlarge]

Sleep quality is essential for physical and mental well-being, yet it is often disrupted by environmental factors like temperature, noise, light, and humidity. While previous studies have examined these factors individually, few have integrated them with physiological responses to provide a comprehensive understanding of their impact on sleep. This project addresses this gap by integrating environmental conditions and physiological responses to predict sleep quality, categorized into light, awake, deep, and REM stages.

Our study uses a publicly available dataset collected over two years in smart rooms in Tokyo, Japan, featuring environmental data (e.g., temperature, illumination) and biometric data (e.g., heart rate, sleep stages) from 23 participants. We will also collect data locally at Plaksha using smartwatches and sensors to measure luminance, temperature, humidity, and noise for greater relevance. Data preprocessing will include noise reduction using smoothing techniques like moving averages to handle second-by-second fluctuations and normalization to ensure comparability across features.

We will employ Random Forest model for classification, as it is robust to noise and provides feature importance insights. Evaluation metrics will include accuracy, precision and recall. By combining environmental and physiological insights, this project aims to provide actionable recommendations for improving sleep quality for personalized health management.


Impulsive Buying and Dark Patterns

Nandan Mandal, Priyanshu Singhal, Vaishnavi Rathi

CODE PDF
[click on the image to enlarge]

Dark patterns in online interfaces manipulate users into impulsive purchases using tactics like scarcity claims and time-limited deals, exploiting cognitive limitations and leading to regretful decisions. This project addresses the unethical nature of such manipulation by examining their impact on impulsivity, cognitive load, and arousal. Unlike previous studies that primarily relied on surveys and simplified shopping scenarios, this research integrates behavioral data (mouse and eye-tracking) and physiological data (pupil dilation) in realistic setups involving multiple products. It also evaluates interventions, such as reflection and distraction, to mitigate these effects. Data was collected from 48 participants using pre-study surveys and experimental setups, including eye-tracking and mouse-tracking systems. Pre-processing involved standardizing environmental factors like brightness, temperature, and equipment to ensure consistency. Advanced statistical methods, such as mixed ANOVA and multinomial logistic regression, were employed to assess the effectiveness of interventions and treatment groups. This comprehensive methodology not only measures the manipulative effects of dark patterns but also identifies actionable solutions, contributing to user empowerment, ethical design standards, and consumer protection tools. By addressing gaps in prior research and providing robust insights, the project offers a pathway toward reducing impulsive behaviours and promoting transparent, user-friendly online practices.


Measuring Attentiveness Across Workplace Environments

Bhavi, Divith Narendra, Shaurya Mann

CODE PDF
[click on the image to enlarge]

The measure of productivity in leisure tasks has been conventionally ignored, primarily due to its lack of economic value. However, as Mak et al. highlight an increased engagement in leisure tasks, i.e. hobbies aid an aging brain. We draw our inspiration from the works of Steffen Kunn, Christian Seel and Marco Bertoni who argue for using activities such as Chess as a task to measure cognitive performance. This study aims to measure active engagement metrics in hobbies (Chess) proposing attention as a proxy for cognitive engagement for everyday individuals in chess. We use OpenFace to get Facial Action Units to determine attention, utilizing its ability to analyze low-quality video data due to our constraints. Our study extends on existing literature by constructing data involving people of diverse chess experience from novices (800-1800 ELO rating), thus generalizing the results that Steffen Kunn and the team argue for.


Multi-modal Emotion-responsive Customer Support Chatbot

Maanas Kumar, Rachit Gupta, Shreyas Kannan

CODE PDF
[click on the image to enlarge]

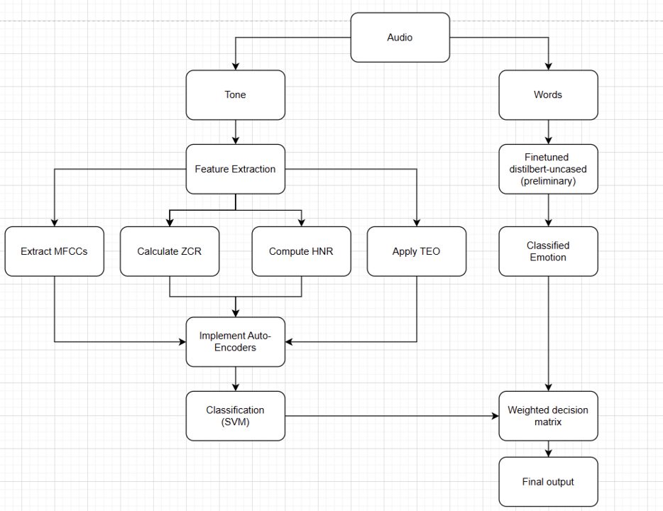
In today’s competitive marketplace, providing excellent customer service is vital for business success. Traditional customer care systems often fail to recognize and respond to the emotional states of customers, leading to suboptimal experiences. This research presents the development of a real-time AI customer care system integrated with emotion recognition using Azure AI Studio. By leveraging speech and text analysis, the system can interpret emotional nuances conveyed in customer interactions, enabling more empathetic responses. The system also utilizes advanced machine-learning techniques for emotion detection and real-time processing. Our findings show that emotion-aware AI systems significantly enhance customer satisfaction, reduce operational costs, and offer valuable data-driven insights for businesses.


Priyansh Desai, Rushiraj Gadhvi, Soham Petkar

CODE PDF
[click on the image to enlarge]

Situationally Induced Impairments and Disabilities (SIIDs) refer to temporary challenges caused by environmental factors such as noise, lighting, stress, or social norms. These impairments momentarily hinder an individual's physical, cognitive, or emotional capabilities, creating barriers in routine tasks. Our project leverages advanced Large Language Models (LLMs) and Vision-Language Models (VLMs) to detect open and impaired communication channels in real-time. By integrating wearable device measurements and a contextual memory bank, we provide adaptive, personalized interventions to mitigate these impairments effectively. The inclusion of contextual memory enables the model to produce more informed outputs, offering nuanced adaptations that align with user needs.

Performance is two fold and the model is evaluated using metrics such as accuracy, F1 score, whereas the intervention is evaluated using user-centered assessments like NASA TLX and Likert scale indices. Preliminary results suggest significant reductions in cognitive load and frustration, emphasizing the feasibility and scalability of our approach. This research represents a crucial step toward universal, adaptive solutions for real-time situational impairments, bridging gaps left by prior studies and enhancing accessibility in everyday life.


Utilizing Bio-sensing Measuring Performance Across Diverse Tasks and Provide Feedback

Suhani Agarwal, Tushar Goyal

CODE PDF
[click on the image to enlarge]

This project aims to address the limitations of traditional performance measurement methods by integrating multi-modal biosensing with machine learning to assess individual performance across cognitive, physical, and emotional domains. Existing studies largely rely on single-modal metrics, such as Heart Rate Variability (HRV), to establish correlations with performance, neglecting the richer insights offered by multi-modal approaches. Our study combines HRV, pupillometry, sleep data, and additional physiological metrics derived from commercial-grade smartwatches to develop a comprehensive understanding of performance dynamics.

Data is collected from participants performing tasks designed to simulate varied stress conditions, including playing chess at increasing levels of difficulty, treadmill running with adjustable speeds and inclines, and watching films that evoke diverse emotional responses.

We evaluate model performance using metrics such as accuracy, balanced accuracy, and F1 scores, with preliminary results demonstrating superior predictive capacity compared to single-modal systems. The proposed approach offers significant contributions to personalized health and performance analytics, paving the way for adaptive interventions and holistic wellness optimization.


WeCare: Mitigating Computer Vision Sydrome Using Behavioral Data

Aanya Patil, Anshul Rana, Sarthak Sachdev

CODE PDF
[click on the image to enlarge]

Problem Statement: The WeCare project addresses the growing issue of Computer Vision Syndrome (CVS), a condition aggravated by prolonged screen exposure leading to eye strain and discomfort. Unlike previous studies, like the study by Lapa et al. (2023) which links decreased blink rates to higher CVS occurrences, WeCare introduces a real-time monitoring system that not only detects CVS symptoms but actively intervenes through personalized reminders to prompt immediate behavioral adjustments during screen usage.

Methodology of the Solution: Data collection was conducted using participants' personal devices, ensuring relevance and ease of integration into daily routines. The project employed computer vision algorithms for posture and blink detection, chosen for their proven accuracy in similar health applications as evidenced in literature such as IEEE Transactions on Biomedical Engineering (2019).

Result Calculation: The effectiveness of the WeCare app will be assessed using paired t-tests to compare pre- and post-intervention metrics on blink rates and posture. This statistical method is ideal for evaluating changes in the same participants over different conditions, providing a clear measure of the app’s impact on mitigating CVS symptoms.